(来源:前瞻数据库)
1、我国共有2728个省级以上园区
2021年7月7日,《“十四五”循环经济发展规划》正式出炉,提出“十四五”期间,我国将大力发展循环经济,其中园区循环化发展工程是五大重点工程之一。规划指出具备条件的省级以上园区2025年底前全部实施循环化改造。
根据产业园区级别的高低,可将产业园区划分为国家级产业园区、省级产业园区、地市级产业园区等。根据官方标准—国家审核发布的《中国开发区审核公告目录(2018年版)》,我国产业园区大致可划分为五大国家级开发区、三大省级开发区。

我国共有多少个省级以上园区呢?自1984年设立首批国家级经济技术开发区以来,我国各类开发区发展迅速。2006年,对全国开发区进行清理整顿后,国家发展改革委、国土资源部、原建设部发布了2006年版《中国开发区审核公告目录》,公告了符合条件的1568家开发区。
十多年来,我国开发区发展出现了一些新情况。2018年3月,国家发展改革委等六部委联合发布了《中国开发区审核公告目录》(2018版),《目录》共包括2543家开发区,其中国家级开发区552家和省级开发区1991家。根据中国开发区网最新统计数据显示,截至2021年7月,我国国家级开发区和省级开发区共有2728家。

2、园区循环化对实现循环经济和碳中和意义重大
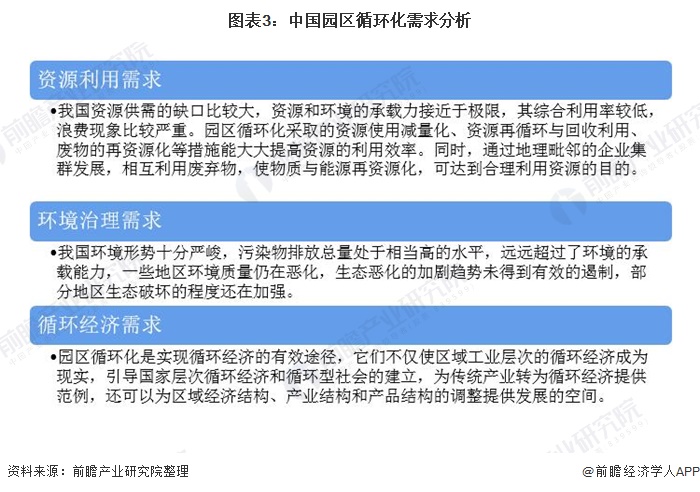
从需求来看,我国园区循环化的需求主要包括资源利用需求、环境治理需求和循环经济需求。在2030年实现碳达峰,2060年实现碳中和的目标下,园区循环化实现循环经济和碳中和意义重大。

3、政策推动建设园区循环化改造
本次《“十四五”循环经济发展规划》并不是我国第一次提出园区循环化改造,自2012年起,我国就提出了要推进循环化改造,还开展了园区循环化改造示范试点工作。

4、2025年以前省级以上产业园区全部实施循环化改造
本次《“十四五”循环经济发展规划》提出了要通过制定各地区循环化发展园区清单,按照“一园一策”原则逐个制定循环化改造方案等方式将具备条件的省级以上园区2025年底前全部实施循环化改造。
在《“十四五”循环经济发展规划》等一系列政策的推动下,“十四五”期间,我国省级以上产业园区将全部实施循环化改造。

以上数据及分析请参考于前瞻产业研究院《中国产业园区规划布局与运营管理分析报告》,同时前瞻产业研究院还提供产业大数据、产业研究、产业链咨询、产业图谱、产业规划、园区规划、产业招商引资、IPO募投可研、招股说明书撰写等解决方案。
