关于第一批拟入围国家级市域产教联合体名单的公示
根据《教育部办公厅关于开展市域产教联合体建设的通知》(教职成厅函〔2023〕15号)的有关要求,我部组织开展了国家级市域产教联合体遴选工作。经各地申报、专家评审、部内复核,首批拟择优确定28家国家级市域产教联合体。现公示名单,公示时间为2023年9月5日—9月11日。如有异议,请在公示期内以实名方式向教育部职业教育与成人教育司反映,逾期及匿名反映不予受理。
联系人:孙永明,卢昊
联系电话:010-66097857,66097741
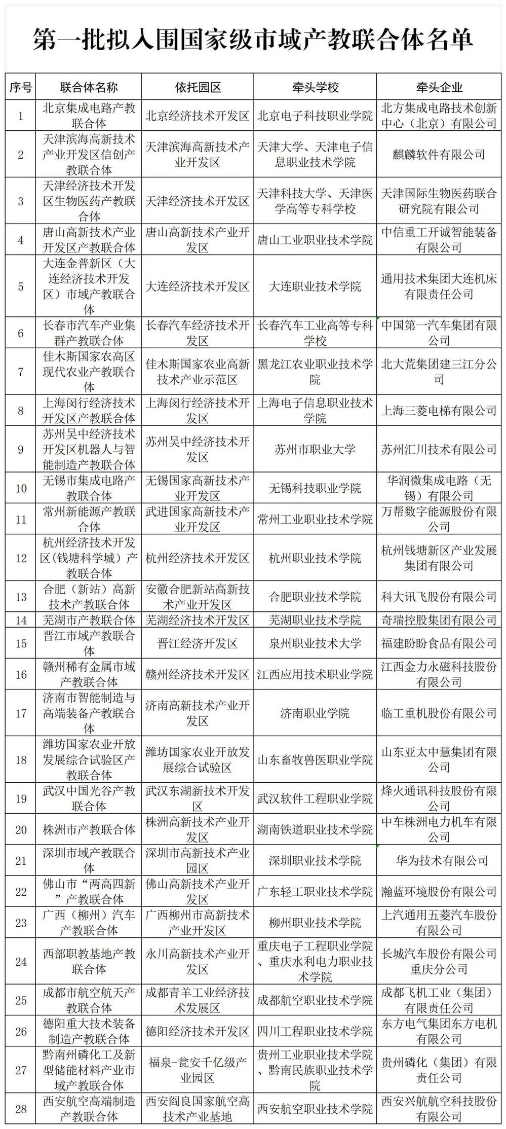
附件:第一批拟入围国家级市域产教联合体名单
教育部职业教育与成人教育司
2023年9月4日

